您当前位置:

首页 > 设计团队

幅频特性测试实验系统的设计与实现

发布时间:2026-01-30 浏览次数:

  :本文中设计一套针对中频,简易的模块化幅频特性分析仪实验装置。根据正交乘积法测量频率特性曲线的原理,采用Tiva C LaunchPad单片机评估板做主控制器,控制DDS芯片AD9854产生正交扫频信号,采用模拟乘法器AD835设计正交解调电路,利用单片机及其片上AD完成对两路正交信号采样和数据处理。整个系统包括频率合成器、混频器等模块,每个模块接口标准化设计,可拓展性强,灵活方便。

  电子设计中经常用到的测量幅频特性的仪器频谱分析仪,是现代电子测量领域的重要测量工具,被广泛用于大到通信系统开发,小到电子器件的各类设计中,其作用是测量如信号传输网络、滤波电路这样双端口网络在频率范围内,输入信号的幅度随着频率变化的情况。参考得到的幅频特性曲线与相频特性曲线可以得到其带宽、功率、谐波等信息,进而对所设计的电子器件单元进行性能评估和改进方向。近几年,国内外的频谱分析仪产品都在向智能化、自动化、便携化、模块化、多功能的方向发展,不断地将新技术、新元件、新工艺融入到频谱分析仪的电路设计中。

  电子设计中常见的一些信号大多不是单一频率的,而是在一个范围内不断变化。在放大电路、滤波电路及谐振电路等几乎所有的电子电路和设备中均含有电抗性元件,由于它们在不同频率下的电抗值是不相同的,因而电信号在通过这些电子电路和设备的过程中,其幅度与相位发生了变化,亦即是电信号在传输过程中发生了失真。电信号传输前后信号的幅度比即为幅频特性,所以幅频特性测量仪器对于电子设计实践是不可或缺的。

  用于幅频特性测量的常用仪器有矢量网络分析仪、频谱分析仪和扫频仪等。其中,频谱分析仪广泛应用于各种系统的开发测试中。频谱分析仪测量二端口网络在整个频率范围内输入信号幅度的变化情况;早期的频率特性测试仪是通过手动改变频率的方法逐点测量完成的,后来按照这种方法设计了专门的扫描仪用于频率特性的测量。最早的频谱分析仪大都采用分立元件来实现各种功能,所以体积大、设备重、故障率高、操作复杂、价格昂贵,有的只能测试幅频特性,且精度不高。

  随着频率合成技术及微电子技术的发展,频率特性测试仪也得到改进,扫频源采用数字量进行控制,数字化信号源可以弥补分立元件的不足,测量部分也进行了数字化的改进。目前,常用的频谱分析仪大概可分为两类:第一类为扫频类频谱分析仪;另一种是实时频谱分析仪。

  扫频式频谱分析仪需要用不同的电路模块进行峰值检测与相位差检测,加上其他电路模块后,导致电路复杂,体积较大。随着现代电子设计技术的发展,扫频仪作为一种重要的测量仪器,其设计理念也随之改变,向小型化、数字化、低功耗的现代仪表设计理念发展[2]。直接数字合成(DDS)技术的日益成熟,为频谱分析仪实现数字化开辟了道路,液晶显示器技术的成熟使扫频仪小型化成为可能[3]。针对以上问题,本文依据零中频正交解调的原理,设计了一套数字化、模块化的频谱分析仪实验装置,最终实现一套简易幅频特性测试实验系统。

  对于系统的分析与设计是硬件电路设计必不可少的一部分。系统分析的主要目的是根据要求的设计指标,确定系统的组成部分和元器件参数;明确系统组成是后续对系统模块设计的基础。全面细致的分析计算是系统模块正常工作的保证,每个模块、每个部分都能够正常工作才能保证整个系统有正常工作的可能。

  为了实现高测量精度的模块化幅频特性测量实验系统,同时实现其可视化,可拓展化等功能,设计了如图1 所示的系统框图。

  系统由主控单片机控制DDS 芯片产生两路正交扫频信号,其中一路信号通过特定待测网络后,分别与两路基准信号混频,混频后的信号再经低通滤波后得到成分相同的两路正交直流信号。信号传递到单片机,经过单片机内置ADC(模拟数字转换器)采样和数据处理,计算出当前频率信号的幅度与相位,最后由示波器或者显示器显示待测网络的幅频特性曲线与相频特性曲线。

  (1)信号发生模块,该部分电路主要由DDS 芯片AD9854及其外围电路组成,用于差生两路正交信号。

  (2)正交解调模块,也即零中频解调电路,该部分主要由电压跟随器、模拟乘法器和低通滤波器组成,主要对前级信号进行处理。

  (3)显示模块。由一块触摸屏组成,将在该屏幕上完成对系统命令的输入和曲线)主控单片机。使用其内置A/D 对处理之后的信号进行采集并完成数据处理工作。除此之外,单片机还负责对整体系统的控制,如对显示屏幕的控制。

  在DDS 应用中,主振频率一般为几十兆赫兹到几百兆赫兹,而输出正弦波的最大值可以达到主振频率的1/4 到1/2,也就是说,最大频率与主振频率较为接近。在这种情况下,想要滤除主振频率同时最大保留输出的正弦信号,只能由过渡带比非常小,接近1 的椭圆滤波器完成。图3 为本电路使用的椭圆滤波器。

  图4 椭圆滤波器仿线 是使用TINA-TI 仿真软件对上述滤波器电路的仿线 MHz 范围内的幅频特性曲线与相频特性曲线。从结果可看出,信号在DDS 系统主振频率300 MHz 得到极大的衰减,对输出的正弦信号影响极小。图5 和图6 中设定输出频率为80 MHz,频域图中白线代表基主界面波和DAC 图像,粉线和绿线分别代表二次谐波和三次谐波,橙色线为PPT spur。图7、图8 为后接截止频率为100 MHz、七阶butterworth 型的低通滤波器后的DDS 电路输出的频域图和时域图。由以下的仿真结果可看滤波前滤波后的频域图与时域图可看出七阶滤波器的低通滤波器对DDS 输出信号有着极强的平滑作用,对通带之外的频率信号有着良好的衰减作用,并有效地抑制了PPT spur等杂散信号。

  AD9854有效电压输出范围为-0.5 V ~ 1 V,经过七阶无源滤波器后会大幅度衰减,为了得到更大幅度信号,本设计在滤波器后增加高速运算放大器THS3091 对信号进行放大。高速运算放大器有两个重要指标——带宽和压摆率,其中信号为小信号时,主要考虑增益带宽积对运算放大器的影响;在大信号通路中,则需主要考虑压摆率对运算放大器速度的影响。THS3091 是一款高电压、低失真、电流反馈型的运算放大器,具有高达7 300 V/μs 的压摆率,是高电压任意波形驱动器的理想选择。同时+/-250 mA 的输出电流使TH3091 具备很强的电压摆幅能力,可用于驱动高电阻和高电容负载,同时保持良好的建立时间性。图9、图10 为对同相10 倍放大的TH3091 电路的设计及仿真结果。从仿真结果可看出,放大器通带增益20 dB 左右,3 dB 带宽为200 MHz 左右,满足设计要求。

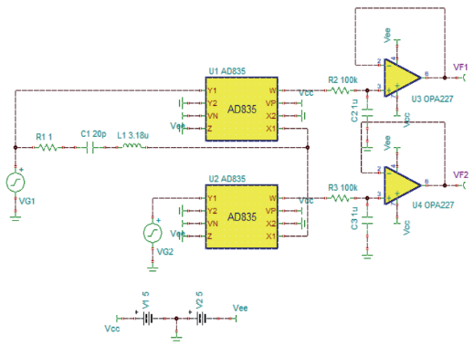
  解调电路的核心混频器采用ADI 公司的模拟乘法器AD835。这是一款电压输出四象限乘法器,3 dB 带宽达到250 MHz,且噪声极低。该乘法器组成基于经典的形式——一个由三个(X,Y,Z)线性化电压—电流转换器和负载驱动输出放大器组成的跨线性核心。

  在本设计中采用如图11 所示的基本连接,即为将X2,Y2 接地,由X1,Y1 的输入的信号相乘再与Z 端输入的信号相加,最后于W 端输出。

  本系统的主控单片机采用TI 公司的Tiva C 系列单片机TM4C123GXL 为主控单片机,所有程序代码均在TI 公司代码编译软件Code Compose Studio 上完成。

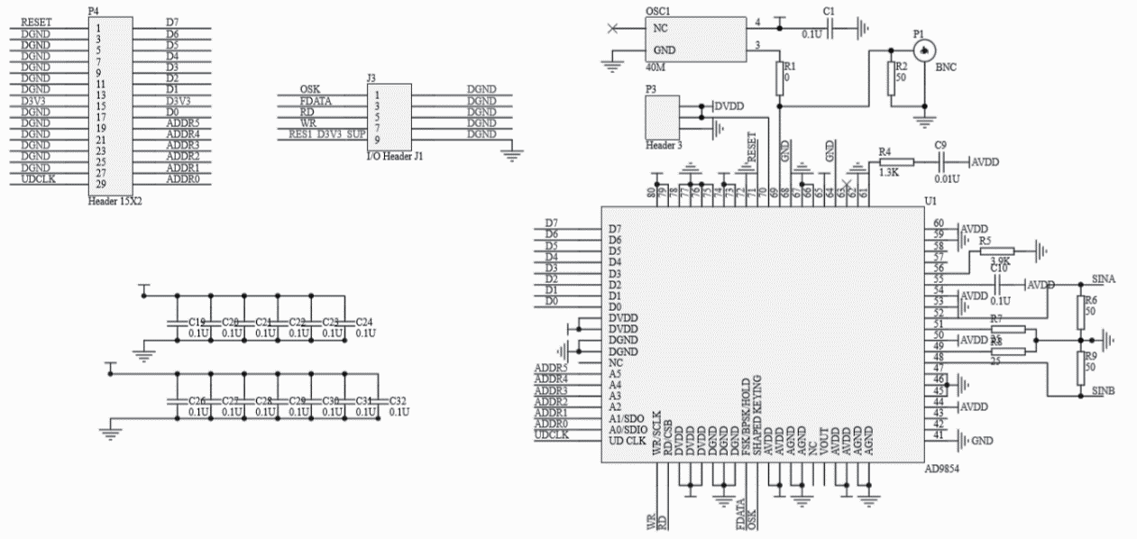
  在本设计中,AD9854 采用并行的方式与单片机进行通信。图12 即为Tiva 单片机与AD9854 以及UART屏的连接对应关系,与AD9854 以如上并联方式连接,与UART 屏则用串口方式通信。

  AD9854 一共有五种可编程的工作模式。本设计中采用Ramped FSK(frequency-shift keying,频移键控)的方式工作,在该种工作模式下,频率控制字F1、F2内分别存放高频率和低频率,这种工作模式下FSK 的频率变化不是瞬时的,而是通过频率扫描实现的。在该模式下既可以实现低频率到高频率再到高频率的线性扫频,也可以通过改变扫描速度的方式实现非线性扫频。

  3 系统的仿线 系统总体仿线 系统总体仿线 是对系统的整体的仿真。对信号发生器设置信号源为1 MHz ~ 40 MHz 的正交扫频信号。图16 即为系统测量点VF1 处信号在示波器上的显示情况。信号发生器发出信号为1 MHz~ 40 MHz的循环扫频信号,VF1、VF2 所得到的信号的一个周期,也就是扫频范围内各个频率所对应的直流偏量组成的曲线。对该两条曲线进行采样和数据处理,即可得到幅频特性曲线 系统测试

  首先是对信号发生电路的测试,本系统中AD9854最高可以产生最高到100 MhZ,且分辨率在1 Hz 以下(100 MHz 以内信号没有失真)。DDS 是通过改变频率控制来改变相位累加器的相位累加速度,因此其输出信号必定含有大量的杂散谱线。椭圆低通滤波器是一种零、极点型滤波器,它在有限频率范围内存在传输零点和极点。它的通带和阻带都具有等波纹特性,因此通带,阻带逼近特性良好,且它所需用的阶数,过渡带比较窄。DDS 经过椭圆滤波器输出的两路正交I,Q 信号其相位关系如图17 所示。可以看出两路信号相差平均值在90° 左右,且标准差为600 m 左右,可以得出结论两路信号的相差基本在90°左右小范围浮动。

  前面的测试结果表明DDS 模块产生的两路正交信号正确,可以用于后面的信号处理电路。接下来分别用频谱分析仪和本文设计的系统测量待测网络的幅频特性曲线,将系统测得的幅频特性曲线与频谱分析仪测得的幅频特性曲线 分别使用频谱分析仪与本文所设计的系统得到的测量结果。测量所用的RLC 网络的中心频率为15 MHz,DDS 信号源的扫频范围为1 MHz ~ 40 MHz。

  (1)对系统进行分析,按功能将系统大致分为三个部分:以AD9854 为核心的信号发生模块、以AD835为核心的正交解调模块、还有用于输入与显示的触摸屏幕模块。通过分析计算推导,确定各个芯片选型,并使用Tina-TI 对各个模块分别进行仿线)使用MATLAB 对系统的测量原理进行验证,证明其理论上的可行性;同时系统进行总体仿真,验证系统实际实现时的可行性。

  [1] 韩忠华,马斌,王石,王长涛.基于单片机的频率特性测试仪设计[J].电子产品世界,2010(6):29-30.

  [3] Spectrum Analyzer[J].EE: Evaluation Engineering: The Magazine of Electronic Evaluation,2013,52(3):30-30.

  [6] TI.THS309x High-voltage, Low-distortion, CurrentfeedbackOperational Amplifiers [EB/OL].

联系地址:广东省广州市天河区88号

联系电话:400-123-4567

E-mail:admin@eyoucms.com

服务热线:13800000000

扫一扫,关注我们